Skip to main content
University of California, Santa Barbara
Contacts
Quick Links
Toggle navigation
Main navigation
Accounts Payable
BARC (Students & Parents)
Cash Handling & Banking
Controller's Office
Equipment Management
Extramural Funds
General Accounting
Payroll/UCPath
Procurement Services
Tax Services
Travel & Entertainment
Search
Search
Search
Quick Links
BFS ServiceNow Catalog
Frequently Asked Questions
Links to Online Services
Mini Tune-Ups
Training
Contacts
Home
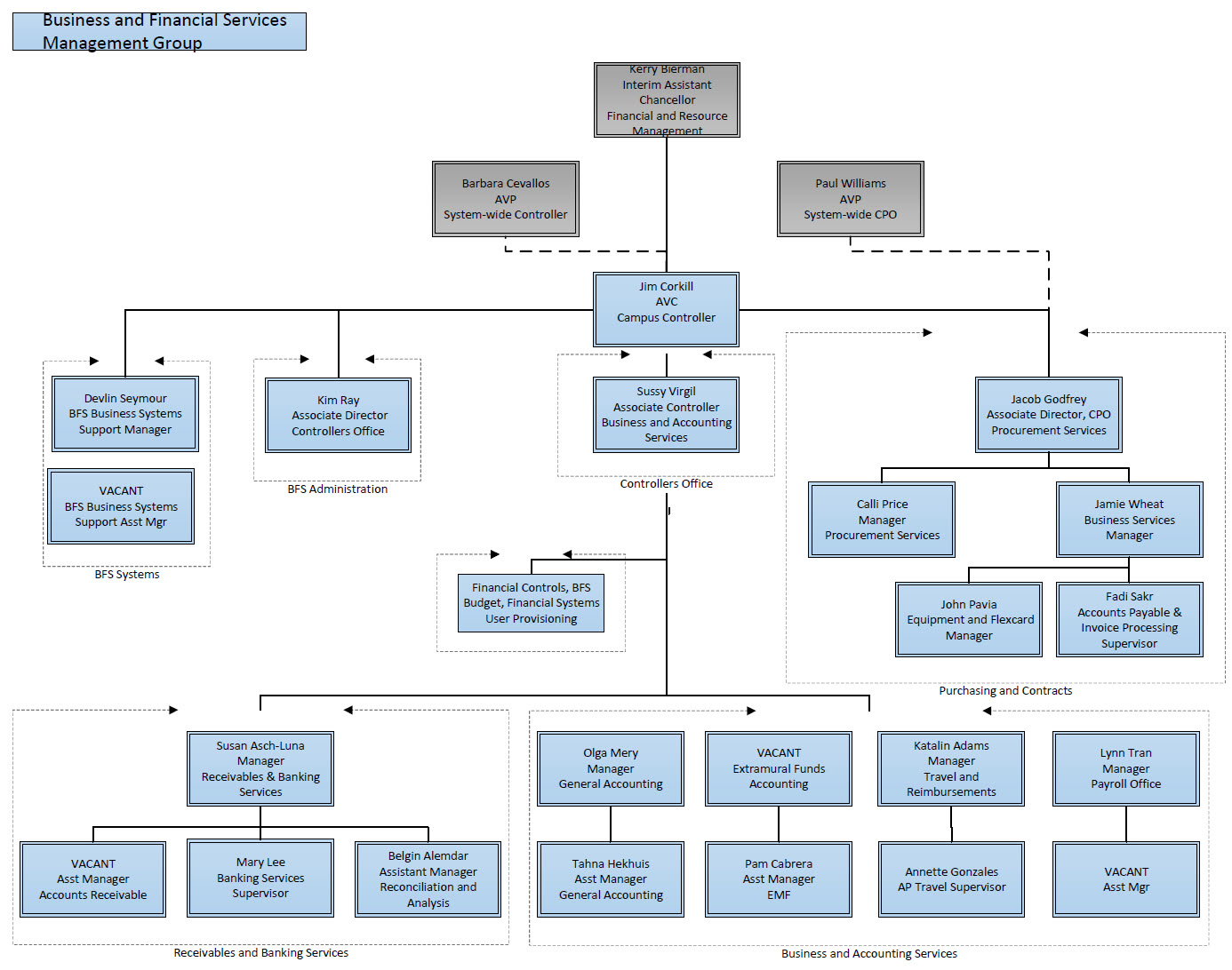
Organization Chart
BFS Organization Chart